Begin with contract management

The license package Contract Management is required to work with the following use cases, classes, and business questions:

  • The use case Contract Library must be activated to work with the classes Contract, Contract Item, Contract Group and the business question What is our vendor roadmap?
  • The use case Contract Alignment must be activated to work with the class Contract Deliverable and the business question Which contracts should we review?

Contract Management makes the relationship between contracts and the architecture transparent and supports you to manage your contracts so that organizations can save costs, reduce complexity, and lower the risk to transformation projects. It helps align IT cost optimization with business strategy to be able to see where to cut costs and what the impact will be to the business. It enables organizations to understand current and future business priorities and which IT supports them at what cost. It provides confidence in decisions to cancel licenses, reduce maintenance, stop investments, and postpone programs.

MM_ContractManage 

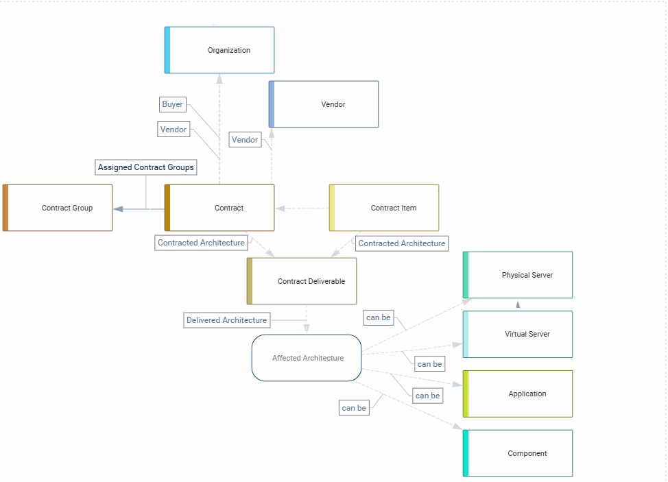
  • A contract describes the terms of agreement between organizations buying products and services that are relevant for the IT architecture and organizations or vendors providing the products and services.
  • A contract item is a part of a contract that a specified organization is typically responsible for maintaining or acting upon. Contract items may have different lifecycles than the contract and allow for their own costs to be defined.
  • A contract deliverable is the obligated deliverable that must be provided to fulfill the terms of a contract or contract item. A contract deliverable has a delivery date and a quantity that must be delivered as well as the application, component, business service, support service, physical server, or virtual server that is targeted by the deliverable.
  • A contract group bundles contracts in order to evaluate various aspects of the contract portfolio and understand which contracts are important for the business.
  • A vendor or organization can be the provider of a contract.
  • A organization is the buyer of the contract.
NUMB_1  Document your contacts in Alfabet and build up and structure your library with the help of contract groups, contracts and contract items. Visualize timelines and important alerts in Gantt charts. Track and visualize one-time and monthly contract costs.
NUMB_2  Align your contracts with your IT assets. Define contract deliverables for contracts and contract items. Directly link contract and their deliverables to the impacted architecture. Track the number of provided license/units on contract deliverables. Detect lifecycle conflicts between contracts and associated architecture elements.
NUMB_3  Optimize the use of your contracts. Track and plan contract usage. Bring various organizational entities to the same preferred, contracted architecture elements.